Получение sensitive-информации в HTTP-ответе
![]() |
Критичность: КРИТИЧНЫЙ |
| Способ обнаружения: DAST, NETWORKING |
Описание
Использование HTTP вместо HTTPS позволяет реализовать атаку «человек посередине». Это может привести к полной утрате конфиденциальности передаваемых данных. Следует учитывать, что все данные, передаваемые по протоколу HTTP, передаются полностью в plain text и абсолютно никак не защищены. Любой, кто находится в одной сети с Вами может получить эти данные, а при определенном опыте и подменить.
Использование протокола HTTPS, основанного на HTTP и SSL / TLS, позволяет защитить передаваемые данные от несанкционированного доступа и изменения. Рекомендуется использовать HTTPS для всех случаев передачи ценной информации между клиентом и сервером, в частности, для страницы логина и всех страниц, требующих аутентификации.
Рекомендации
В идеале необходимо полностью отказаться от использования не зашифрованного трафика в приложении. Если это сделать проблематично или есть необходимость использовать какие-то сторонние сервисы по протоколу HTTP обратите отдельное внимание на проверку и валидацию полученных данных и никогда не передавайте по такому протоколу конфиденциальную информацию.
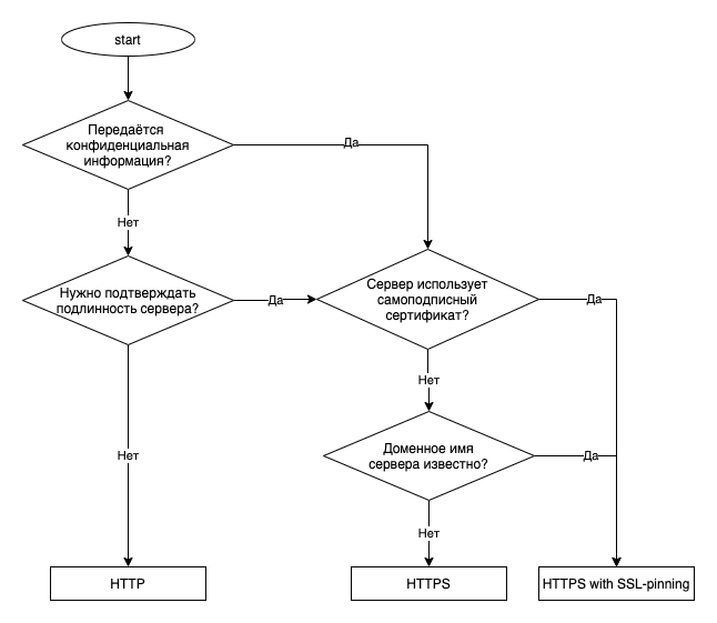
Если необходимо выбрать, как будет осуществляться передача данных, можно руководствоваться следующей схемой:

Сравнение HTTP и HTTPS:

Android использует java.net.HttpURLConnection/javax.net.ssl.HttpsURLConnection в качестве API для организации канала связи с помощью протоколов HTTP/HTTPS. Поддержка Apache HttpClient прекращена начиная с Android 6.0 (API 23).
Внимание!
Для организации канала по HTTPS не стоит использовать класс SSLSocket, т.к. он, в отличие от HttpsURLConnection, по умолчанию не проверяет соответствие имени сервера и имени хоста, указанного в сертификате. Кроме того, делая такую реализацию разработчики часто допускают ошибки, которые приводят к дефектам безопасности в канале связи.
Использование HTTPS с SSL-пиннингом
Приложение может дополнительно защитить себя от мошеннических сертификатов с помощью технологии, известной как SSL-pinning. Она предотвращает компрометацию сертификата доверенного удостоверяющего центра в системном хранилище, что делает практически невозможным нарушение безопасности канала передачи данных приложения.
Правила:
- Сверяйте сертификат сервера с сохранённым в приложении.
- Схема URI должна быть https://.
- В передаваемые данные можно включать чувствительную информацию.
- Полученным данным можно доверять, т.к. они получены от подлинного сервера.
- Обрабатывайте ошибки SSL надлежащим образом.
Пример корректной реализации SSL-Pinning
PrivateCertificateHttpsGet.java
package com.appsec.android.https.privatecertificate;
import java.io.BufferedInputStream;
import java.io.ByteArrayOutputStream;
import java.io.IOException;
import java.net.HttpURLConnection;
import java.net.URL;
import java.security.KeyStore;
import java.security.SecureRandom;
import javax.net.ssl.HostnameVerifier;
import javax.net.ssl.HttpsURLConnection;
import javax.net.ssl.SSLContext;
import javax.net.ssl.SSLException;
import javax.net.ssl.SSLSession;
import javax.net.ssl.TrustManagerFactory;
import android.content.Context;
import android.os.AsyncTask;
public abstract class PrivateCertificateHttpsGet extends AsyncTask {
private Context mContext;
public PrivateCertificateHttpsGet(Context context) {
mContext = context;
}
@Override
protected Object doInBackground(String... params) {
TrustManagerFactory trustManager;
BufferedInputStream inputStream = null;
ByteArrayOutputStream responseArray = null;
byte[] buff = new byte[1024];
int length;
try {
URL url = new URL(params[0]);
// *** 1 *** Сверяйте сертификат сервера с сохранённым в приложении
// Настраиваем keystore для установки соединений таким образом, чтобы он включал только сертификат из ресурсов приложения
KeyStore ks = KeyStoreUtil.getEmptyKeyStore();
KeyStoreUtil.loadX509Certificate(ks,
mContext.getResources().getAssets().open("cacert.crt"));
// *** 2 *** Схема URI должна быть https://
// *** 3 *** В передаваемые данные можно включать чувствительную информацию
trustManager = TrustManagerFactory.getInstance(TrustManagerFactory.getDefaultAlgorithm());
trustManager.init(ks);
SSLContext sslCon = SSLContext.getInstance("TLS");
sslCon.init(null, trustManager.getTrustManagers(), new SecureRandom());
HttpURLConnection con = (HttpURLConnection)url.openConnection();
HttpsURLConnection response = (HttpsURLConnection)con;
response.setDefaultSSLSocketFactory(sslCon.getSocketFactory());
response.setSSLSocketFactory(sslCon.getSocketFactory());
checkResponse(response);
// *** 4 *** Полученным данным можно доверять, т.к. они получены от подлинного сервера
inputStream = new BufferedInputStream(response.getInputStream());
responseArray = new ByteArrayOutputStream();
while ((length = inputStream.read(buff)) != -1) {
if (length > 0) {
responseArray.write(buff, 0, length);
}
}
return responseArray.toByteArray();
} catch(SSLException e) {
// *** 5 *** Обрабатывайте ошибки SSL надлежащим образом
// Пропускаем, т.к. это пример
return e;
} catch(Exception e) {
return e;
} finally {
if (inputStream != null) {
try {
inputStream.close();
} catch (Exception e) {
// Пропускаем, т.к. это пример
}
}
if (responseArray != null) {
try {
responseArray.close();
} catch (Exception e) {
// Пропускаем, т.к. это пример
}
}
}
}
private void checkResponse(HttpURLConnection response) throws IOException {
int statusCode = response.getResponseCode();
if (HttpURLConnection.HTTP_OK != statusCode) {
throw new IOException("HttpStatus: " + statusCode);
}
}
}
KeyStoreUtil.java
package com.appsec.android.https.privatecertificate;
import java.io.IOException;
import java.io.InputStream;
import java.security.KeyStore;
import java.security.KeyStoreException;
import java.security.NoSuchAlgorithmException;
import java.security.cert.Certificate;
import java.security.cert.CertificateException;
import java.security.cert.CertificateFactory;
import java.security.cert.X509Certificate;
import java.util.Enumeration;
public class KeyStoreUtil {
public static KeyStore getEmptyKeyStore() throws KeyStoreException,
NoSuchAlgorithmException, CertificateException, IOException {
KeyStore ks = KeyStore.getInstance("BKS");
ks.load(null);
return ks;
}
public static void loadAndroidCAStore(KeyStore ks)
throws KeyStoreException, NoSuchAlgorithmException,
CertificateException, IOException {
KeyStore aks = KeyStore.getInstance("AndroidCAStore");
aks.load(null);
Enumeration aliases = aks.aliases();
while (aliases.hasMoreElements()) {
String alias = aliases.nextElement();
Certificate cert = aks.getCertificate(alias);
ks.setCertificateEntry(alias, cert);
}
}
public static void loadX509Certificate(KeyStore ks, InputStream is)
throws CertificateException, KeyStoreException {
try {
CertificateFactory factory = CertificateFactory.getInstance("X509");
X509Certificate x509 = (X509Certificate)factory.generateCertificate(is);
String alias = x509.getSubjectDN().getName();
ks.setCertificateEntry(alias, x509);
} finally {
try { is.close(); } catch (IOException e) { /* Пропускаем, т.к. это пример*/ }
}
}
}
PrivateCertificateHttpsActivity.java
package com.appsec.android.https.privatecertificate;
import android.app.Activity;
import android.graphics.Bitmap;
import android.graphics.BitmapFactory;
import android.os.AsyncTask;
import android.os.Bundle;
import android.view.View;
import android.widget.EditText;
import android.widget.ImageView;
import android.widget.TextView;
public class PrivateCertificateHttpsActivity extends Activity {
private EditText mUrlBox;
private TextView mMsgBox;
private ImageView mImgBox;
private AsyncTask mAsyncTask ;
@Override
public void onCreate(Bundle savedInstanceState) {
super.onCreate(savedInstanceState);
setContentView(R.layout.activity_main);
mUrlBox = (EditText)findViewById(R.id.urlbox);
mMsgBox = (TextView)findViewById(R.id.msgbox);
mImgBox = (ImageView)findViewById(R.id.imageview);
}
@Override
protected void onPause() {
if (mAsyncTask != null) mAsyncTask.cancel(true);
super.onPause();
}
public void onClick(View view) {
String url = mUrlBox.getText().toString();
mMsgBox.setText(url);
mImgBox.setImageBitmap(null);
if (mAsyncTask != null) mAsyncTask.cancel(true);
mAsyncTask = new PrivateCertificateHttpsGet(this) {
@Override
protected void onPostExecute(Object result) {
if (result instanceof Exception) {
Exception e = (Exception)result;
mMsgBox.append("\nException occurs\n" + e.toString());
} else {
byte[] data = (byte[])result;
Bitmap bmp = BitmapFactory.decodeByteArray(data, 0, data.length);
mImgBox.setImageBitmap(bmp);
}
}
}.execute(url);
}
}
Использование современного подхода — Network Security Configuration
Платформа Android предоставляет новый простой инструмент для настройки сети — Network Security Configuration (NSC). Он доступен с Android 7.0. С помощью NSC можно производить настройку сетевых соединений, в том числе и SSL-Pinning, с использованием файлов XML. Чтобы включить конфигурацию, необходимо связать файл конфигурации с манифестом приложения. Для того, что это сделать, используйте атрибут networkSecurityConfig в теге application.
-
Создать файл с конфигурацией
res/xml/network_security_config.xml -
Добавить атрибут
android:networkSecurityConfigс указанием расположения файла в AndroidManifest.xml:<?xml version="1.0" encoding="utf-8"?> <manifest xmlns:android="http://schemas.android.com/apk/res/android" package="co.netguru.demoapp"> <application android:networkSecurityConfig="@xml/network_security_config"> ... </application> </manifest> -
Настройте файл конфигурации и добавьте отпечатки сертификатов:
<?xml version="1.0" encoding="utf-8"?> <network-security-config> <domain-config> <domain includeSubdomains="true">example.com</domain> <pin-set> <pin digest="SHA-256">ZC3lTYTDBJQVf1P2V7+fibTqbIsWNR/X7CWNVW+CEEA=</pin> <pin digest="SHA-256">GUAL5bejH7czkXcAeJ0vCiRxwMnVBsDlBMBsFtfLF8A=</pin> </pin-set> </domain-config> </network-security-config>
Этот метод чрезвычайно прост в реализации. Однако имейте в виду, что он доступен только для API уровня 24 или выше.
Ссылки
-
https://www.owasp.org/index.php/Transport_Layer_Protection_Cheat_Sheet
-
https://medium.com/@appmattus/android-security-ssl-pinning-1db8acb6621e
-
https://developer.android.com/training/articles/security-ssl
-
https://www.netguru.com/codestories/3-ways-how-to-implement-certificate-pinning-on-android
-
https://developer.android.com/training/articles/security-config
